> REVIEW
 
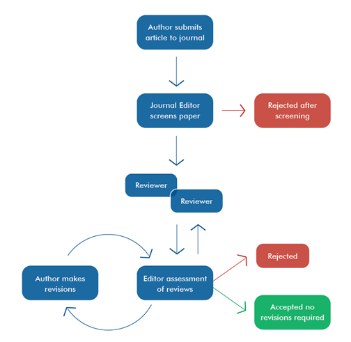
REVIEW PROCESS OF AJIRAS JOURNAL
 
 
 
  American Journal of Innovative Research & Applied Sciences
 
 
 
Indexed by:
Career
| HOME | ABOUT US | ARCHIVE | AIMS AND SCOP | AUTHORS | REVIEW | SUMIBMIT MANUSCRIPT | EDITORIAL BOARED | PUBLICATION FEE |
| Info-AJIRAS-® Journal ISSN 2429-5396 (Online) / Reference    CIF/15/0289M |
|
POINTS TO CONSIDERD BY THE REVIEWERS


    The editor-in-chief ultimately decides whether a submitted manuscript will be published. This decision is made by the editor-in-chief
after seeking input from reviewers selected on a basis of relevant expertise.

   Reviewers are asked to provide detailed, constructive comments that will help the editors make a decision on publication and the
author(s)improve their manuscript. A key issue is whether the work has serious flaws that should preclude its publication, or whether
there are additional experiments or data required to support the conclusions drawn. Where possible, reviewers should provide
references to substantiate their comments.

  Reviewers should address the points below and indicate whether they consider any required revisions to be 'major compulsory
revisions', 'minor essential revisions' or 'discretionary revisions'. In general, revisions are likely to be 'Major compulsory revisions' if
additional controls are required to support the claims or the interpretations are not supported by the data, if further analysis is required
that may change the conclusions, or if the methods used are inadequate or statistical errors have been made.

  1. Is the question posed original, important and well defined?

  The research question posed by the authors should be easily identifiable and understood.
It is useful to both the editors and authors if reviewers comment on the originality and importance of the study within the context of its
field. If the research question is  unoriginal because related work has been published previously, please give references. Reviewers
should ask themselves after reading the manuscript if they have  learnt something new and if there is a clear conclusion from the
study.

  2. Are the data sound and well controlled?

  If you feel that inappropriate controls have been used please say so, indicating the reasons for your concerns, and suggesting
alternative controls where appropriate. If you feel that further experimental/clinical evidence is required to substantiate the results,
please provide details.

  3. Is the interpretation (discussion and conclusion) well balanced and supported by the data?

  The Interpretation should discuss the relevance of all the results in an unbiased manner. Are the interpretations overly positive or
negative? Conclusions drawn from the study should be valid and result directly from the data shown, with reference to other relevant
work as applicable. Have the authors provided references wherever necessary?

  4. Are the methods appropriate and well described, and are sufficient details provided to allow others to evaluate
and/or replicate the work?

  Please remark on the suitability of the methods for the study, which should be clearly described and reproducible by peers in the field.
If statistical analyses have been carried out, specify whether or not they need to be assessed specifically by an additional reviewer with
statistical expertise.

  5. What are the strengths and weaknesses of the methods?

  Please comment on any improvements that could be made to the study design to enhance the quality of the results. If any additional
experiments are required, please give details. If novel experimental techniques were used please pay special attention to their
reliability and validity.

  6. Can the writing, organization, tables and figures be improved?

  Although the editorial team may also assess the quality of the written English, please do comment if you consider the standard is
below that expected for a scientific publication.
  If the manuscript is organized in such a manner that it is illogical or not easily accessible to the reader please suggest improvements.
Please provide feedback on whether the data are presented in the most appropriate manner; for example, is a table being used where
a graph would give increased clarity? Do the figures appear to be genuine, i.e. without evidence of manipulation, and of a high enough
quality to be published in their present form?

  7. When revisions are requested.

  Reviewers may recommend revisions for any or all of the following reasons: data need to be added to support the authors'
conclusions; better justification is needed for the arguments based on existing data; or the clarity and/or coherence of the paper needs
to be improved.

  8. Are there any ethical or competing interests issues you would like to raise?

  The study should adhere to ethical standards of scientific/medical research and the authors should declare that they have received
ethics approval and or patient consent for the study, where appropriate. Whilst we do not expect reviewers to delve into authors'
competing interests, if you are aware of any issues that you do not think have been adequately addressed, please inform the editorial
office.

  9. Reviewers are reminded of the importance of timely reviews.
 
  If reviewers encounter or foresee any problems meeting the deadline for a report, they should contact the editor-in-Chief by e-mail:
americanajiras@gmail.com

  10. Confidentiality

  Any manuscript sent for peer review is a confidential document and should remain so until it is formally published.

  11. Are the included additional files (supplementary materials) appropriate?

  Online publishing enables the inclusion of additional files with published articles. Additional files of many types can be submitted,
including movies, tabular data and mini-websites. Reviewers are encouraged to comment on the appropriateness of the types of
additional files, included with the manuscript, for publication with the final article. Additional files pertaining to original/raw data files
that support the results reported in the manuscript can be included. It is not expected that reviewers should reanalyze all supporting
data as part of their peer review, but the availability of supporting data enables more detailed investigation of particular aspects of the
study if the reviewer or editor feels it is necessary.
The AJIRAS invite all scientists and researchers intersted to joint our Journal reviewers tearm.
If your are intersted send your favourable response to the Editor-In-Chief  by E-mail :


|
americanajiras@gmail.com | or
| ajiras@american-jiras.com |
   The AJIRAS invite all scientists and researchers with expertise in their filds of research intersted to joint our Journal
reviewers team.

Position : Quality Control Specialist

   AJIRAS JOURNAL is still looking for peer reviewers. Participation in the peer-review process is essential to the success and reputation
of the journal of AJIAS. Editors will work with reviewers to determine the quality and significance of every submission. Reviewer’s name
will be listed in the paper version of the edition of the journal.

   QUALIFICATION REQUIREMENT

· Fluent in academic  French or English;
· Review hosting & conference data accuracy and adequacy of back-up documentation;
· weekly reports review of manuscript sent by authors to AJIRAS;
· Maintain Extranet Information Documents and Email reminders for the AJIRAS journal;
· Other duties and functions as assigned;
.      Have a PhD.
   Scholars who are interested in the positions above can send their CV along with a short cover letter listing the qualifications to :
                    | ajiras@american-jiras.com | or | americanajiras@gmail.com |.

Worl chat, ResearchBib, SIS database, i.f.s.i.j, Scribd, IISJ, Eurasian Scientific Journal Index (ESJI), Indianscience.in, arastirmax, Directory of Research Journals Indexing, Pak Academic Sesearch, AcademicKeays, CiteSeerX, UDL Library,  CAS Abstracts, J-Gate, WorldCat, Scirus, IET Inspec Direct, and getCited
The Journal us a single blind review. The names of the reviewers are hidden from the author are solely responsible for suggesting suitable referees in a timely manner.
| CONTACT US || ARTICLE TEMPLATE || IMPACT FACTOR AND INDEX JOURNAL || PUBLICATION FEE |
American Journal of innovative
Research & Applied Sciences 
ISSN  2429-5396 (Online)
OCLC Number: 920041286
|
| ISSN: 2429-5396 (e) | https://www.american-jiras.com |                                                                                                               |
|
Web Site Form: v 0.1.05 | JF 22 Cours, Wellington le Clairval, Lillebonne | France  |
| HOME || ABOUT US || ARCHIVES || AIMS AND SCOP || AUTHORS || REVIEW|| SUBMIT MANUSCRIPT || EDITORIAL BOARD || CONTACT US |